在线留言|联系我们|收藏我们| 设为首页欢迎来到PCB抄板_PCB克隆_电路板抄板_电路板克隆_芯片解密_单片机破解_深圳市欣拓科技官网!
24小时
服务热线
15302719702
18814354606

全球领先的电子反向技术研究中心 16年专注高端电子产品逆向研发

1ee
您的位置: 网站首页 > 解决方案 > 军事装备 >
全国服务热线: 15302719702

微波多普勒传感器

发布日期:2020-05-19 10:43:25

多普勒微波传感器应用Doppler雷达定理传送低功率微波并接收物体反射回的能量。若物体的运动被微波运动传感器检测到,其反射微波频率与传送频率产生偏移,从而在输出端产生一低频电压。欣拓科技可为您提供优质、专业的抄板技术支持,并可根据客户的特殊需求定制微波传感模块及开发多普勒的完整应用产品,如防盗双鉴探头(红外微波探测报警器)、速度测量、倒车雷达、自动门感应器、自动灯控制器等,我们也可根据客户的不同需求提供完善的解决方案。欢迎来电来访讲述您的需求和困惑,我们定会给您一个满意答复和建议。

以其中一款微波多普勒传感器(如下图)为例。此产品时是一种标准的10.525GHz微波多普勒雷达探测器,它可广泛应用于类似自动门控制开关、安全防范系统、ATM自动提款机的自动录象控制系统、火车自动信号机等需要感应控制的场所。

特点:

1.无接触:非接触式,无磨损,无裂痕;

2.低环境敏感性:不受温度、噪音、气流、尘埃、光线等影响,适合恶劣环境,抗射频干扰能力强;

3.无障碍:可以“透视”非金属材料,如木头、塑料、玻璃、砖等。可以隐藏或完全封装来防止破坏;

4.安全:能量辐射大大低于OSHA准则,人们不易发觉;

5.长测程:监测运动的范围超过15m。鉴于传感器信号处理技术、目标范围和反射率,测程可以更长。

技术参数:

1.发射频率:10.525 GHz

2.频率设置精度:3MHz

3.输出功率(最小):13dBm EIRP

4.工作电压: 5V±0.25V

5.工作电流(CW):60mA max.,37mA typical

6.平均电流(5%DC):2mA typ.

7.谐波发射:<-10dBm

8.脉冲宽度(Min.):5uSec

9.负载循环(Min.):1%

接收:

1.天线增益:8dBi

2.垂直面3dB波束宽度:36度

3.水平面 3dB 波束宽度:72度

目前,我们已在多个领域取得了诸多成功案例,我们本着高质高效、价优的服务,获得了客户的一致好评。例如,一银行要求我们为其提供自动门控制、ATM提款机录象控制系统,我们在充分了解客户要求的基础上,结合该银行周围的环境进行综合考虑,为客户设想周全,以实现最大性价比。


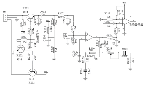
自动门控制、ATM提款机自动录像控制探测器图



图中U1是微波感应探测器模块,通过K202,K203,R202,R219向模块提供2kHz的脉动电源(能产生频率为2khz高电平宽度为20uS的电路很多,如使用反向器CD4069、lm555等),K201在U1起作用期间导通,把U1输出的反应物体移动的低频信号选通输出,C202为采样保持电路,保证信号的连续和完整。由LM358组成的两极低通放大电路把U1的输出放大,在LM358的1脚输出。可调电阻R213用于调整一级放大器的增益,调整R213的大小可以调整探测距离。