在线留言|联系我们|收藏我们| 设为首页欢迎来到PCB抄板_PCB克隆_电路板抄板_电路板克隆_芯片解密_单片机破解_深圳市欣拓科技官网!
24小时
服务热线
15302719702
18814354606

全球领先的电子反向技术研究中心 16年专注高端电子产品逆向研发

1ee
全国服务热线: 15302719702
      芯片反向设计,简单而言,就是通过对芯片内部电路的提取与分析、整理,实现对芯片技术原理、设计思路、工艺制造、结构机制等方面的深入洞悉,可用来验证设计框架或者分析信息流在技术上的问题,也可以助力新的芯片设计或者产品设计方案。



      欣拓科技通过与知名芯片设计企业的合作,长期致力于为设计公司完成产品定位、竞争性研究分析、版权保护、学习参考先进设计思路和设计技巧提供技术支持与服务。我们对芯片反向设计有自己独特的技术手法和实战技巧,快速准确的电路反向提取和高效的电路整理与分析,能够为客户提供自主创新平台,从而缩短学习曲线,加快自有技术水平的提高。
      我们的芯片反向设计服务包括网表/电路图反向提取、电路层次化整理、逻辑功能分析、版图提取与设计、设计规则检查调整、逻辑版图验证、单元库替换以及工艺尺寸的缩放等方面。
      通过这些逆向分析手段,我们可以帮助客户了解其他产品的设计,用于项目可行性研究、打开思路、寻找问题、成本核算等,比如:在进入新领域之前,评估、验证自己技术方案和设计思路的可行性;通过对市场上成熟产品的研究,协助解决关键性的技术问题;利用已有产品的市场资源,降低进入壁垒,实现更好的产品兼容性等等。
网表/电路图反向提取

      在芯片反向设计中,网表/电路图的提取是个很大的课题,网表提取的质量和速度直接影响后续整理、仿真、LVS等方方面面的工作。我们在总结众多成功案例的基础上,依托自主研发的软件应用,可准确、快速、高质量地进行网表/电路图的提取。




逻辑功能分析
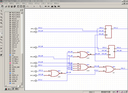
网表提取结束后,往往需要进行电路的整理工作,把一个打平(flatten)的电路进行层次化(hiberarchy)整理,形成一个电路的层次化结构,以便理解设计者的设计思路和技巧,同时还能达到查找网表错误的目的。



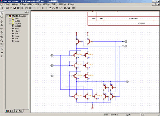
逻辑功能分析1



逻辑功能分析2

版图设计
版图设计是电路逻辑的物理实现,是集成电路产品实现(ChipLogic Layeditor)。我们在反向设计的基础上提供版图的提取、工艺库替换、目标工艺修改、DRC检查和LVS校验等各种设计服务,服务内容如下:



版图提取与功能分析标准流程

逻辑版图验证
网表和版图设计结束后,往往需要对其正确性进行各种验证,为了保证设计流程的完整性,欣拓科技提供芯片网表数据和版图数据的各种验证服务。